新葡京
新葡京
集团概况
公司简介
公司大事记
公司架构
成员企业
通知公告
便民服务
线路改道信息
一卡通服务
公交查询
线路信息
咨询热线
商务专区
一卡通
公务用车
定制公交
定制校车
汽车修理
物业管理
场站置业
广告传媒
通号畅行
党群园地
党建工作
清廉公交
群团活动
人才招聘
举报须知
安全生产
安全法规与知识
安全公示
安全常识
新葡京
视频
好人好事
最美公交人
公交文苑
集团荣誉
公交之声
集团动态
公交快讯
新葡京
集团概况
公司简介
公司大事记
公司架构
成员企业
通知公告
便民服务
线路改道信息
一卡通服务
公交查询
线路信息
咨询热线
商务专区
一卡通
公务用车
定制公交
定制校车
汽车修理
物业管理
场站置业
广告传媒
通号畅行
党群园地
党建工作
清廉公交
群团活动
人才招聘
举报须知
安全生产
安全法规与知识
安全公示
安全常识
新葡京
视频
好人好事
最美公交人
公交文苑
集团荣誉
公交之声
集团动态
公交快讯
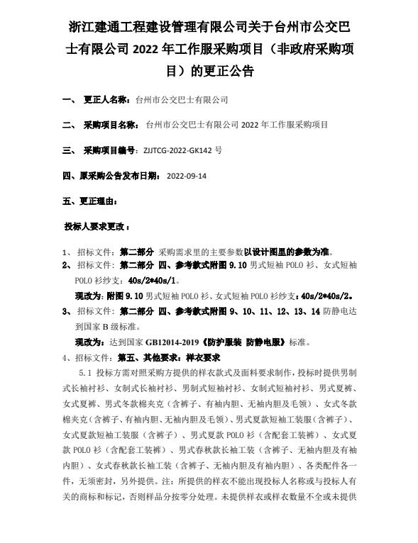
台州市公交巴士有限公司2022年工作服采购项目更正公告
发布时间:2022-09-23 14:56:42
返回列表